I am very interested in understanding how, why, and the extent to which morphological variation is present in the dentition and skull of humans, fossil hominins, and other extant and fossil vertebrates. My research focuses on the following:

1) ranges of morphological variation within and among species & higher-level taxa;
2) the developmental processes that give rise to such variation, at both the microevolutionary and the macroevolutionary level; and
3) the extent to which this variation is attributable to sex differences

Learn more about my projects I’m currently working on below:

 
 

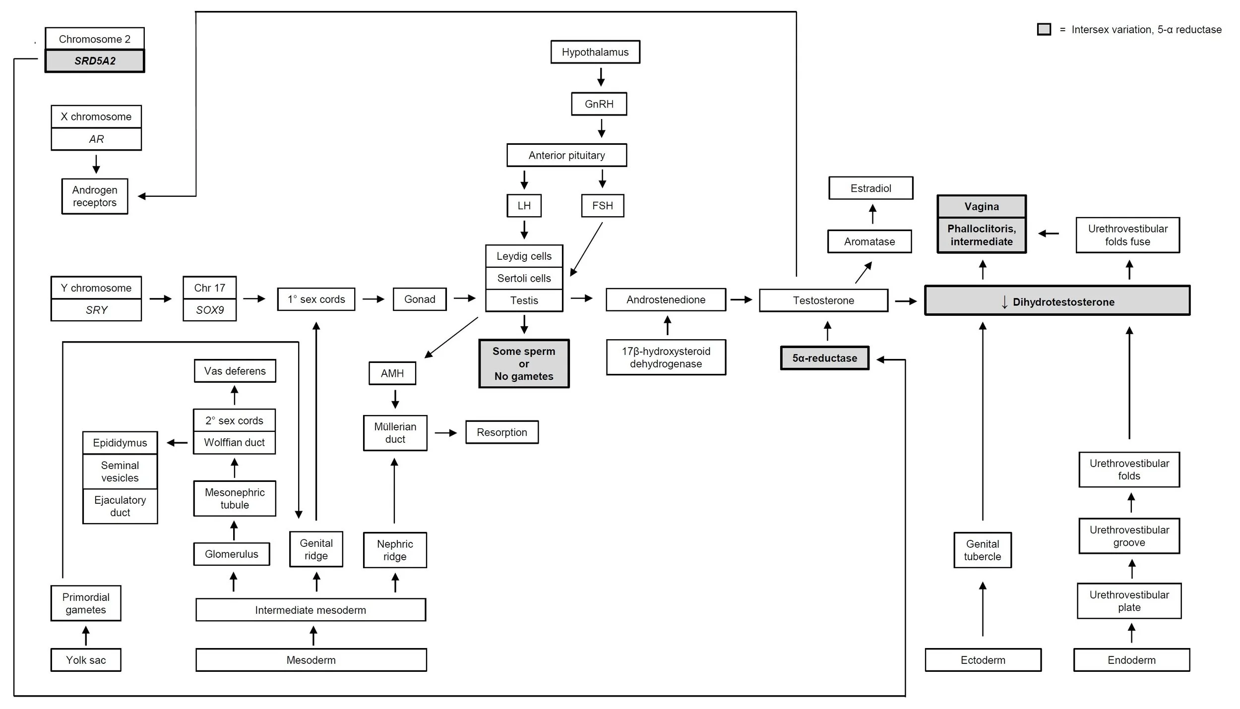
This image depicts Figure S1 from Astorino (2025), which identifies the major embryonic structures, chromosomes, genes, receptors, hormones, enzymes, and glands involved in human sex trait development and growth, and the developmental outcomes resulting from these traits for individuals whose form of intersex in 5-α reductase. Traits characteristic of 5-α reductase (in gray) include gonadal type, gamete presence/absence, gamete type(s), hormone types and levels, and urogenital trait expression.

Sexual polymorphism and skeletal morphological variation in humans          

While humans are generally regarded as sexually dimorphic, Homo sapiens - like many taxa in the tree of life - include individuals known to exhibit sex trait expression(s) that are not easily categorized as male or female. Some of these individuals are intersex, or those born with a combination of traits traditionally considered male, traditionally considered female, and/or additional traits atypical for either.

Regions of the skeleton are known to exhibit morphological variation between males and females, including non-metric sex indicators in the skull and pelvis. It is unclear those with different forms of intersex (or intersex variations) compare to known ranges of variation in typical, non-intersex males and females. This work seeks to provide testable hypotheses and ultimately begin to characterize skeletal variation for forms of intersex, and expand our current understanding of the range of skeletal sex variation exhibited in humans.

Read my recent paper: Astorino, 2025

 
This photo shows the occlusal surface of the right upper third molar (RM3), exhibiting a small Carabelli’s cusp on the protocone (upper left).

This photo shows the occlusal surface of the right upper third molar (RM3), exhibiting a small Carabelli’s cusp on the protocone (upper left).

Evolutionary dental development in human maxillary molars
(Collaborators: Shara Bailey, Kathleen Paul)                

The patterning cascade model (PCM) of dental evolutionary development predicts the number and size of cusps present on a tooth crown. Since cusp number and cusp size are commonly used traits in phylogenetic analyses, understanding the evolution and development of these traits will allow phylogenetic relationships to be more accurately reconstructed, including distinguishing fossil taxa from one another and identifying new species in the fossil record.

While previous studies provide support for the PCM in seals, rodents, and non-human primates, the PCM has received mixed support in humans. This study tests PCM assumptions across the entire upper molar row (dm2-M3) in modern human populations, defined by major dental complexes. The variable presence and expression of two accessory cusps, Carabelli’s trait and the hypocone, are used to test the PCM.  

Read our recent paper: Paul et al., 2017

 
3D laser scan of an adult human cranium in left lateral view.

3D laser scan of an adult human cranium in left lateral view.

Sex differences in the modern human skull
(Dissertation study; Advisor: Eric Delson)

Paleoanthropologists have long sought to understand how and why skeletal features differ in modern humans and our fossil hominin ancestors. Identifying whether variation in skeletal form is due to species differences, population differences, or sex differences is critical for accurately reconstructing the past.

My dissertation examines the range of variation present in human skull sex indicators and how this variation differs among sex, ancestry, and/or age groups. I am investigating this using both caliper data and cutting-edge 3D geometric morphometric and semilandmark methods. Characterizing variation in skull sex traits across modern humans - one of the closest living relatives to fossil hominins (along with the great apes) - will allow phylogenetic relationships to be more accurately inferred among fossil hominins, and identify whether morphological variation is due to sex, population, or species-level differences.

This study is supported by the Wenner-Gren Foundation, Sigma Xi Foundation, CUNY Graduate Center, Point Foundation, & American Association of University Women.